WRS-MTS31高压电机绝缘传感器介绍
发布时间: 2025-12-06 点击次数: :0 次
适用范围于3kV-12kV高压电机绝缘监测,代替传统人工精准测量
产品特点:
★在线实时测量电机电气参数和电能质量。同时监测零序电流;
★ 离线实时测量电机主绝缘的绝缘参数、极化指数、吸收比等;
★ 设备与电机控制开关进行连锁控制,自动切换工作模式;
★ 适用于 3kV-12kV 电压等级电机绕组绝缘监测;
★ 独立继电器报警输出;
★ 提供 1 路 RS485 通讯接口,标准 Modbus_RTU 协议;
★ 支持 433Mhz 无线通信,避免繁琐通讯布线;
★ 创新的耦合器设计,实现高低压分离;
产品介绍:
WRS-MTS31 高压电机绝缘传感器是一台在线监测电机绕组绝缘状态的装置,适用范围为 该装置的主要功能为在线诊断电机健康状态和离线监测电气设备绝缘性 能。具有 RS485 通信接口,以及 433Mhz 无线通信功能。能够独立运行对电机进行监控,也能 依靠 RS485 接口方便集成在用户 PLC 或 DCS 系统中,也能配合智能终端、其他传感器及云平 台和手机 APP 实现全智能化的电机安康整体解决方案。

技术参数:

产品尺寸图:
外形安装尺寸图
设备外形图(单位/mm)

耦合器尺寸图(单位/mm)

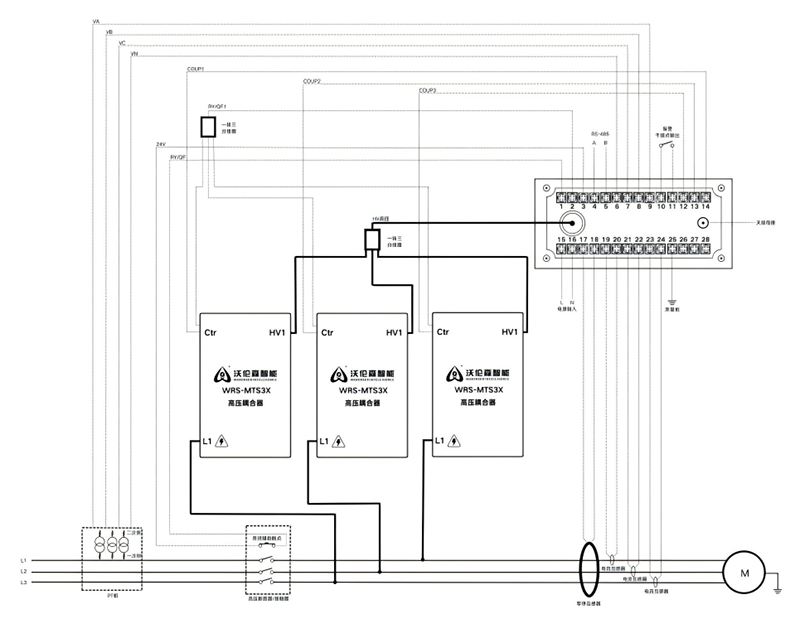
产品应用现场接线图


设备接线图(三相绝缘)
产品应用行业
适用于引水、石油化工、煤矿、机泵等其他行业
枢纽引水工程

煤矿行业

泵站行业

石油化工行业
